登录
|
注册
|
无障碍浏览
|
手机版
|
繁體版
政务公开搜索
政务动态搜索
网站首页
首页
综合动态
信息公开
政务服务
互动交流
您的位置:
首页
>
信息公开
>
财政信息
>
绩效管理
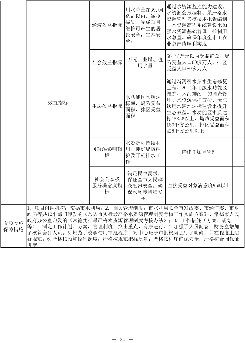
常德市水利局2019年市级项目资金预算绩效目标表
2019-02-02 11:13
来源:市水利局
阅读次数:
次
字号:【
大
中
小
】
打印
扫一扫在手机打开当前页
归档时间:
已归档