2021年中央一号文件公布 提出全面推进乡村振兴

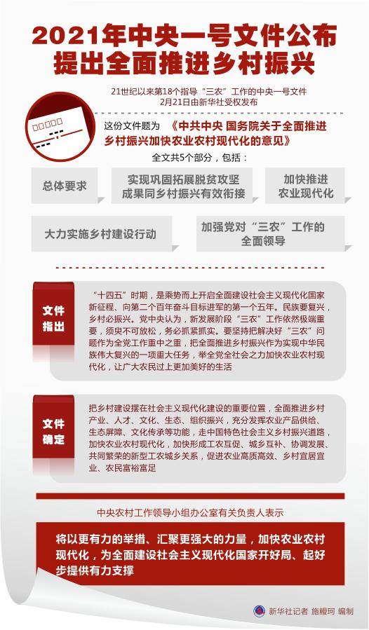
新华社北京2月21日电(记者 胡璐 于文静)21世纪以来第18个指导“三农”工作的中央一号文件21日由新华社受权发布。
这份文件题为《中共中央 国务院关于全面推进乡村振兴加快农业农村现代化的意见》,全文共5个部分,包括:总体要求、实现巩固拓展脱贫攻坚成果同乡村振兴有效衔接、加快推进农业现代化、大力实施乡村建设行动、加强党对“三农”工作的全面领导。
文件指出,“十四五”时期,是乘势而上开启全面建设社会主义现代化国家新征程、向第二个百年奋斗目标进军的第一个五年。民族要复兴,乡村必振兴。党中央认为,新发展阶段“三农”工作依然极端重要,须臾不可放松,务必抓紧抓实。要坚持把解决好“三农”问题作为全党工作重中之重,把全面推进乡村振兴作为实现中华民族伟大复兴的一项重大任务,举全党全社会之力加快农业农村现代化,让广大农民过上更加美好的生活。
文件确定,把乡村建设摆在社会主义现代化建设的重要位置,全面推进乡村产业、人才、文化、生态、组织振兴,充分发挥农业产品供给、生态屏障、文化传承等功能,走中国特色社会主义乡村振兴道路,加快农业农村现代化,加快形成工农互促、城乡互补、协调发展、共同繁荣的新型工农城乡关系,促进农业高质高效、乡村宜居宜业、农民富裕富足。
中央农村工作领导小组办公室有关负责人表示,将以更有力的举措、汇聚更强大的力量,加快农业农村现代化,为全面建设社会主义现代化国家开好局、起好步提供有力支撑。
来源:新华社




用户登录
还没有账号?
立即注册